首页  >  新宝GG熟悉 >> 新宝GG熟悉 >> 专精特新“小巨人”系列——江西篇

专精特新“小巨人”系列——江西篇

文章泉源:新宝GG咨询整理 作者:新宝GG咨询整理 阅读量:695 宣布时间:2023-03-07

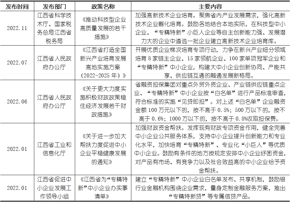
01、江西:支持“专精特新”中小企业高质量生长

近年,,,,,,江西印发了相关支持政策。。。其中,,,,,,《江西省为“专精特新”中小企业办实事清单》提到,,,,,,江西将从加大财税支持、优化信贷政策、流通融资渠道等方面,,,,,,重点支持“专精特新”中小企业高质量生长,,,,,,为企业提供“点对点”效劳的中小企业公共效劳平台建设。。。

图表 1:近年江西专精特新政策汇总

新宝GG—创立事业平台在线登录

02、区域最新国家级“小巨人”客群透视

1、国家级专精特新“小巨人”企业区域漫衍

阻止2023年3月,,,,,,江西省有用期内国家级专精特新“小巨人”企业有220家,,,,,,主要集中在宜春、南昌、赣州等区域。。。其中,,,,,,宜春市国家级专精特新“小巨人”企业数目最多,,,,,,共有34家,,,,,,占比达15.45%。。。

图表 2:江西专精特新“小巨人”企业区域漫衍

新宝GG—创立事业平台在线登录

2、国家级专精特新“小巨人”企业行业漫衍

从行业漫衍来看,,,,,,江西省国家级专精特新“小巨人”企业主要漫衍在电气机械和器材制造、其他制造、盘算机、通讯和其他电子装备制造等制造业领域。。。其中,,,,,,电气机械和器材制造业的专精特新“小巨人”企业数目最多,,,,,,共有26家,,,,,,占比为11.82%。。。

图表 3:江西专精特新“小巨人”企业行业漫衍

新宝GG—创立事业平台在线登录

新宝GG—创立事业平台在线登录

3、国家级专精特新“小巨人”企业专利情形

从有用专利情形来看,,,,,,江西省国家级专精特新“小巨人”企业在发明专利这一类型拥有的专利数目最多,,,,,,共有10669件,,,,,,其中有用授权专利数目为4354件,,,,,,是现在企业中有用专利数目最多的类型。。。

从有用授权率来看,,,,,,“小巨人”企业四大类型专利的有用授权率保存一定的差别,,,,,,且差别显着。。。其中,,,,,,发明专利的有用率最高,,,,,,抵达40.81%; ;;发明授权有用率最低,,,,,,为20.34%。。。

图表 4:江西专精特新“小巨人”企业四大类型专利情形

新宝GG—创立事业平台在线登录

从软件著作权情形来看,,,,,,江西省共有67家国家级专精特新“小巨人”企业拥有软件著作权。。。其中,,,,,,拥有软件著作权数目在10件以下的“小巨人”企业最多,,,,,,共有46家,,,,,,占比靠近七成。。。

图表 5:江西专精特新“小巨人”企业软件著作权漫衍情形

新宝GG—创立事业平台在线登录

4、国家级专精特新“小巨人”企业融资情形

从最近两年(2021年1月1日-2023年3月2日)的时间周期来看,,,,,,江西省国家级专精特新“小巨人”企业共爆发融资事务16起,,,,,,涉及专精特新“小巨人”企业15家。。。

1)企业获得融资涉及的细分行业

江西省获得融资的国家级专精特新“小巨人”企业漫衍在化工质料、化学工程、机械制造、新质料、智能装备等领域,,,,,,银行可重点关注上述细分领域“小巨人”企业融资需求。。。

图表 6:江西获得融资的专精特新“小巨人”企业行业漫衍

新宝GG—创立事业平台在线登录

2)融资种类剖析

从融资轮次来看,,,,,,江西省国家级专精特新“小巨人”企业近两年的融资轮次为新三板定增、IPO融资。。。从数据可以看到,,,,,,近两年,,,,,,新三板定增爆发的融资案例数目为9起,,,,,,数目最多; ;;IPO融资和战略融资划分爆发3起、2起,,,,,,其他融资轮次的融资案例数相对较少。。。

图表7:江西专精特新“小巨人”企业融资轮次结构

新宝GG—创立事业平台在线登录

03、重点关注建议

在目的客户选择方面,,,,,,连系江西省专精特新企业生长现状和特点,,,,,,以盘算机、通讯和其他电子装备制造、电气机械和器材制造等制造领域为重点客群,,,,,,起劲切入切合江西省经济生长妄想支持勉励的、适合企业生涯生长的行业或工业链条上的专精特新企业。。。

2022年,,,,,,江西省工信厅安排中小企业生长专项,,,,,,对获得省级和国家级专精特新“小巨人”、制造业单项冠军企业给予重金奖励,,,,,,并在智能制造、研发立异、手艺刷新、绿色制造、工业倍增等方面予以鼎力大举支持; ;;同时还立异推出了“专精特新贷”。。。建议商业银行紧跟江西省政策妄想,,,,,,加大对省级和国家级专精特新“小巨人”、制造业单项冠军企业的营销力度,,,,,,凭证企业在研发立异、手艺升级等方面需求,,,,,,推出“专精特新贷”、“小巨人—知识产权贷”等特色金融产品。。。

以上内容来自新宝GG专精特新政策库,,,,,,如想相识更多详细内容或定制专属研究报告,,,,,,请随时联系咨询。。。

Online consultation

在线咨询

咨询热线

010-67280121
【网站地图】【sitemap】